5月25日至26日,第九届首都高校素质拓展比赛在北京大学一体拓展基地成功举办,来自全国的三十多所高校共同参加。北京大学拓展队在比赛中再创佳绩,收获多个团队项目第一名、单人项目第一名。
在本次比赛中,北大拓展队共有16名学生参赛,覆盖个人、混双及团队等多个项目。拓展队成员在比赛中,凭借优秀的团队合作能力和出色的个人表现,充分发挥了拓展运动的精神,在各个项目的比赛中大放异彩。
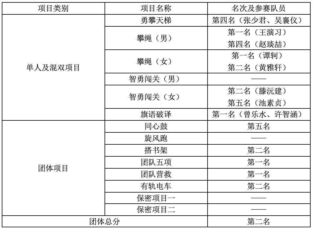
25日的比赛以单人项目为主,主要包括勇攀天梯、攀绳和智勇闯关。经过与参赛各大高校成员的激烈角逐,北大拓展队成员王演习、谭轲分别夺得男子攀绳、女子攀绳冠军,滕沅建获得女子智勇闯关亚军。
26日比赛包括同心鼓、搭书架、团队五项、旋风跑、有轨电车、团队营救等团队项目和旗语等混双项目。北大拓展队继续稳定发挥,夺得团队五项、团队营救、旗语三个项目的冠军。

队员进行勇攀天梯比赛

安全确保员为选手检查安全装备

男子智勇闯关项目比拼

北大清华进行旋风跑项目比拼

保密项目一(图片来源:中国网)
最后,比赛在大合影的欢呼声中完满结束。

部分获奖人员合影
沉甸甸的奖杯是用队员们日常的艰苦训练换来的。在过去的三个月里,北大拓展队成员充分利用课下时间抓紧训练,有时因为学业繁重,不得不把休息和吃饭的时间拿出来赶到基地训练。每一次的训练都拿出十二分的热情,全身心投入训练,认真总结每次的经验。指导老师兼教练钱永健老师在日常训练中也提出了宝贵的意见。

队员们在深夜练习同心鼓

指导老师 钱永健
学校拓展运动倡导者
北大拓展训练课程教师
冬去春来夏又至,虽然中间经历了许多波折,有的队员因为学业等原因不能参加比赛,但队员们的拼搏和汗水最终得到回报,成绩就是最好的证明。

钱永健老师手捧奖杯与北大拓展队队员合影
附:
(一)北大拓展队参赛名单:
张少君、王演习、吴震、谭轲、何慧明、修瑨、黄雅轩、曾乐水、杨晶晶、赵琰喆、池素贞、田甜、滕沅建、赵雷、吴襄仪、许智涵
(二)北大拓展队获奖情况

撰稿:董奇奇 何慧明