近日,高校体育风采视频和典型案例征集展示活动遴选出100个视频作品及50个典型案例,于9月10日在“人民网+”客户端集中展示。北京大学报送的《北京大学“五季”运动会的体育育人创新实践》入选了典型案例展示名单。

展示名单截图
本次活动由教育部体育卫生与艺术教育司、教育部全国高等学校体育教学指导委员会指导,教育部宣传教育中心主办,北京体育大学、中国地质大学(北京)与“人民网+”客户端共同承办。自启动以来,得到各地各校积极响应与广泛参与,共收到视频作品275件、典型案例作品152件。经省级推荐和专家审核,共遴选出100部视频作品和50个典型案例参与此次线上展示。

展示活动页面
本次展示设置“高光我来晒”视频栏目和“绝招我来秀”典型案例栏目两大板块。作品内容紧扣高校体育课程建设、体育赛事活动、特色体育传承、体育文化建设、体育融合创新等内容,深入挖掘各地各校在推进体育工作中的特色经验与创新做法,以多元视角呈现了高校师生积极向上、勇于拼搏、锐意进取的精神风貌。
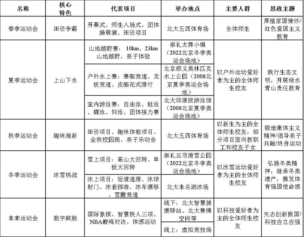
从蔡元培老校长提出的“完全人格,首在体育”,到如今北大提倡的“健康校园,体育先行”,北京大学坚持以丰富多彩的体育文化活动激发师生运动热情,体育育人工作屡创佳绩。近年来,在全国高校中首创“五季运动会”的体育育人新生态,即春季运动会田径争霸、夏季运动会上山下水、秋季运动会趣味迎新、冬季运动会冰雪挑战和未来运动会数字融创,成功破解传统运动会“单季办赛、集中竞技、覆盖有限”的共性难题,实现全季、全员、全生命周期的衔接,开创数字体育竞技先河,具有示范性意义。

北京大学“五季”运动会概况
来源:“人民网+”客户端
原文链接:https://app.people.cn/h5/detail/normal/6483572515718144